Direkt zum Inhalt

Gebäudeenergiegesetz (GEG) – Bedeutung und Reichweite

01.01.2024

In unserem Artikel geben wir einen umfassenden Überblick über die wichtigsten Änderungen, Fristen, Möglichkeiten zur Erfüllung der Erneuerbaren-Energien-Pflicht und die vielfältigen Fördermöglichkeiten für eine klimafreundliche Modernisierung. Informieren Sie sich gerne!

Gebäudeenergiegesetz (GEG)

Rund drei Viertel der Heizungen in Deutschland werden zum aktuellen Zeitpunkt noch mit Erdgas oder Heizölbetrieben (Stand 01/2024). Um sich aus dieser Abhängigkeit zu lösen, regelt das novellierte Gebäudeenergiegesetz seit dem 1. Januar 2024 verbindlich den Umstieg auf Erneuerbare Energien beim Einbau neuer Heizungsanlagen – für eine Wärmeversorgung, die planbar, kostengünstig und stabil ist. 

Das stärkt den Klimaschutz, verringert die Abhängigkeit von Energieimporten und schützt Verbraucherinnen und Verbraucher vor Preissteigerungen bei fossiler Energie. Denn Erdgas und Erdöl werden auch durch die CO2-Bepreisung schrittweise zukünftig absehbar teurer. Neben den Vorgaben für Erneuerbare Wärme und Heiztechnik regelt das GEG die Anforderungen an die energetische Qualität von Gebäuden, die Erstellung und die Verwendung von Energieausweisen sowie an den Einsatz Erneuerbarer Energien in Gebäuden – sowohl im Neubau als auch bei Bestandsgebäuden. Das GEG setzt damit neue Impulse zur Nutzung innovativer Ansätze beim energieeffizienten Bauen.

Welche Fristen gelten?

Mit der Änderung des GEG soll der Umstieg auf klimafreundliche Heizungsanlagen und damit die Abhängigkeit von fossilen Brennstoffen reduziert werden. Ziel ist es, dass künftig nur noch Heizungsanlagen neu eingebaut werden, die mindestens 65 % der bereitgestellten Wärme mit Erneuerbaren Energien erzeugt.

Diese Grafik bietet einen ersten Überblick. Informieren Sie sich über Ausnahmen und Übergangsregelungen. Mehr: energiewechsel.de/geg Bildquelle: BMWK, Stand 04/2024

Was wird aus Gas- oder Ölheizungen?

Bestehende Heizungsanlagen können weiterhin betrieben werden. Das gilt auch, wenn sie kaputtgehen und sich noch reparieren lassen. Ist keine Reparatur möglich, kann in Abstimmung mit der kommunalen Wärmeplanung weiterhin auch eine Öl- oder Gasheizung eingebaut werden. Allerdings muss diese ab 2029 einen steigenden Anteil an Erneuerbaren Energien nutzen.

Welche relevanten Änderungen gelten ab dem 1. Januar 2024?
  • Ab dem 1. Januar 2024 gilt die 65 %-Erneuerbare-Energien-Pflicht zunächst nur für Neubauten in Neubaugebieten, also für Gebäude, für die ab dem Datum ein Bauantrag gestellt wird.
     
  • Für Heizungsanlagen in Neubauten außerhalb von Neubaugebieten und in allen bestehenden Gebäuden gelten diese Regelungen erst nach Ablauf der Fristen für die Erstellung von kommunalen Wärmeplänen:
     
  1. In Städten mit mehr als 100.000 Einwohnern müssen die kommunalen Wärmepläne bis zum 30. Juni 2026 vorliegen.
  2. In Gemeinden mit weniger als 100.000 Einwohnern muss die kommunale Wärmeplanung bis zum 30. Juni 2028 vorliegen.
     
  • Wenn die kommunale Wärmeplanung vor Ablauf dieser Fristen abgeschlossen ist und die Gemeinde ein Gebiet für den Neu- oder Ausbau eines Wärmenetzes oder als Wasserstoffnetzausbaugebiet ausweist, tritt die 65 %-Erneuerbare-Energien-Pflicht einen Monat nach der Bekanntgabe in Kraft.
     
  • Wenn zwischen dem 1. Januar 2024 und dem Inkrafttreten der 65 %-Pflicht in einer Gemeinde eine Heizung ausgetauscht wird, dürfen immer noch Gas- und Ölheizungen eingebaut werden. Allerdings muss hier seitens des Betreibers sichergestellt werden, dass zu festgelegten Zeitpunkten ein festgelegter prozentualer Anteil erneuerbarer Energien, wie z. B. Biomethan oder Wasserstoff, mindestens erreicht wird:
     
  • Im Jahr 2029 mindestens 15%
  • Im Jahr 2035 mindestens 30%
  • Im Jahr 2040 mindestens 60%
  • Im Jahr 2045 mindestens 100

Diese Verpflichtung entfällt, wenn der Betreiber auf den Anschluss an ein neues Wärmenetz oder die Lieferung von Wasserstoff aus einem umgestellten Gasnetz wartet und die entsprechenden Voraussetzungen erfüllt. Nach Ablauf dieser Wartezeit muss der Gebäudeeigentümer das Gebäude an das jeweilige Leitungsnetz anschließen. Falls das Wärme- oder Wasserstoffnetz nicht realisierbar ist, müssen die betroffenen Gebäudeeigentümer innerhalb von drei Jahren eine andere Lösung umsetzen. Hierbei bietet sich oftmals die Nachrüstung einer Wärmepumpe für eine Hybridheizung an.

Möglichkeiten zur Erfüllung der 65 %-Erneuerbare-Energien-Pflicht

  1. Anschluss an ein Wärmenetz
    Wenn ein bestehendes Wärmenetz (das vor dem 01.01.2024 gebaut wurde) die 65 %-Pflicht nicht erfüllt, muss der Netzbesitzer sicherstellen, dass das Netz die geltenden rechtlichen Anforderungen erfüllt, die im Gesetz für die Wärmeplanung und zur Dekarbonisierung der Wärmenetze festgelegt sind.
     
  2. Elektrisch angetriebene Wärmepumpen
    Die Wärmepumpe muss den gesamten Wärmebedarf der beheizten Wohnfläche des Gebäudes abdecken.
     
  3. Stromdirektheizung
    Diese Heizmethode ist abhängig von der Energieeffizienzklasse des Gebäudes. Energetische Mindeststandards sind jeweilig für den Neubau vom Effizienzhaus 40 bis zum energetisch modernisierten Bestandsbau als Effizienzhaus 55 vorgegeben.
     
  4. Wärmepumpen-Hybridheizung
    (Gas- und/oder Öl-Brennwert-Anlagen mit einer Wärmepumpe)
    Die Wärmepumpe muss mindestens 30 % der Heizlast sowie mindestens 65 % der Heizwärme abdecken. Ein Spitzenlasterzeuger soll in diesem Fall lediglich für die Trink-Warmwasserbereitung sowie zum Abfangen der niedrigen Spitzentemperaturzeiten zur Gebäudeerwärmung zum Einsatz kommen.
     
  5. Heizungsanlage auf Basis von blauem/grünem Wasserstoff*
    Weist eine Kommune ein Gebiet als Wasserstoffnetzbaugebiet aus, ist unter bestimmten Bedingungen der Einbau von Erdgas Heizungsanlagen möglich, wenn diese später auf 100 % Wasserstoff umrüstbar sind. Hierbei muss von der Bundesnetzagentur der Fahrplan zur Umstellung geprüft und genehmigt werden.
    *blauer Wasserstoff -> gewonnen aus Spaltung von Methan mit dem Beiprodukt CO2 (das gespeichert und nicht in die Erdatmosphäre ausgestoßen wird.)
    *grüner Wasserstoff -> gewonnen aus Spaltung von Wasser, in Wasserstoff und    Sauerstoff. Dazu wird Strom aus erneuerbaren Quellen verwendet.
     
  6. Solarthermie Anlage
    Die zu erreichende 65 %-Anforderung aus regenerativen Energien ist mit Solarthermie alleine nur mit sehr hohem Aufwand und Investition verbunden. Weiter muss hierzu ein Einzelnachweis durch eine Berechnung zur Darstellung des Deckungsanteils erfolgen. Solarthermie kann aber ein wichtiger Baustein sein und sollte dann idealerweise in Kombination mit anderen Erneuerbaren Energien zum Einsatz kommen.
     
  7. Heizungsanlagen zur Nutzung fester Biomasse
    Bestimmte Anforderungen für die Biomasse wurden entfernt. Somit können Heizungsanlagen, die mit Biomasse laufen, uneingeschränkt verwendet werden.
     
  8. Heizungsanlagen auf Basis von biogenem Flüssiggas
    Die Nutzung von biogenem Flüssiggas ist uneingeschränkt möglich.
    (biogenes Flüssiggas -> netzunabhängiger Brennstoff, der aus organischen oder nachwachsenden Rohstoffen gewonnen wird.)

Alle diese Optionen können sowohl in Neubauten als auch in bestehenden Gebäuden verwendet werden. 

Ausnahmeregelung

 Bei den ganzen Vorgaben und Pflichten, gibt es auch Ausnahmeregelungen. Diese werden für bestimmte Sonderfälle bei der Umsetzung der 65 %-Erneuerbare-Energien-Anforderungen eingeführt.

Dies betrifft insbesondere:

  1. Havarien schaden der Heizungsanlage
    In Fällen von Heizungsausfällen wird es einmalig erlaubt sein, innerhalb von fünf Jahren eine Heizungsanlage einzubauen, die mit fossilen Brennstoffen betrieben wird. Hierbei ist zu beachten, dass die Heizungsanlage innerhalb dieses Zeitraumes die 65 %-Anforderungen erfüllt.
     
  2. Anschluss an ein Wärmenetz
    Wenn der Anschluss an ein Wärmenetz geplant, aber noch nicht möglich ist, dürfen Gebäude bis zu 10 Jahre lang weiterhin mit Heizungsanlagen mit fossilen Brennstoffen betrieben werden. Hierbei ist ein Vertrag mit dem Wärmenetzbetreiber vorausgesetzt, der eine Versorgung mit mindestens 65 % Erneuerbare Energie vorsieht.
     
  3. Etagenheizungsanlagen
    Nach dem Ausfall der ersten Etagenheizungsanlage gibt es eine Frist von 5 Jahren, um die Planung einer zentralisierten Heizung zu ermöglichen. Wenn sich für eine Zentralisierung entschieden wird, haben die Eigentümer weitere acht Jahre zur Umsetzung dieses Vorhabens.
     
  4. Dezentrale Hallenheizungen
    Für dezentrale Hallenheizungen wie Gebläse- oder Strahlungsheizungen gelten Übergangsfristen von bis zu 10 Jahren.

Welche Förderungen gibt es?

 Wer seine Immobilie energieeffizienter modernisieren möchte, kann Förderungen oder Zuschüsse beantragen. Gefördert wird unter anderem das Dämmen von Außenwänden und Dach oder die Optimierung von Lüftungsanlagen. Insgesamt werden auch künftig bis zu 20 % der Investitionskosten erstattet: Die Grundförderung beträgt wie bisher 15 % – plus 5 % Bonus, wenn ein individueller Sanierungsfahrplan (iSFP) vorgelegt wird. Hierzu muss entsprechend ein Energieberater hinzugezogen werden. Die Energieberatung durch eine Energieeffizienz-Expertin oder einen Energieeffizienz-Experten können Sie über die Bundesförderung Energieberatung Wohngebäude (EBW) fördern lassen. 

Einen Energieberater in Ihrer Nähe finden Sie auf:

www.energie-effizienz-experten.de

Wichtig: 

Die Boni und Zuschüsse für den Heizungstausch und für Energieeffizienzmaßnahmen lassen sich addieren. Insgesamt werden maximal 90.000 Euro (maximal 30.000 Euro für den Heizungstausch, maximal 60.000 Euro für sonstige Effizienzmaßnahmen) für ein Einfamilienhaus beziehungsweise die erste Wohneinheit in einem Mehrfamilienhaus gefördert, wenn ein individueller Sanierungsfahrplan vorliegt. Alle Maßnahmen zum Einbau eines neues Heizsystems werden durch die Bundesförderung für effiziente Gebäude - Einzelmaßnahmen (BEG EM) wahlweise mit einem Zuschuss oder einem zinsgünstigen Kredit unterstützt. 

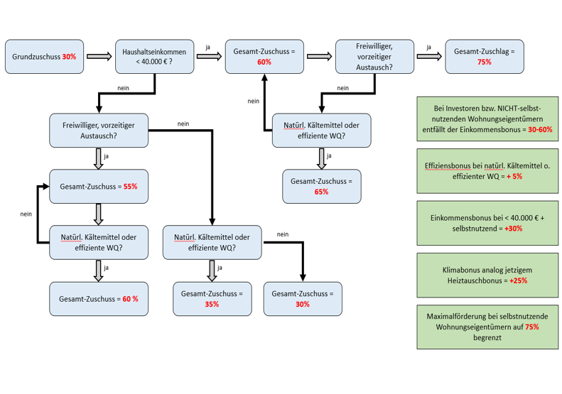
Wer ab 2024 eine klimafreundliche Heizung einbaut, kann dafür eine Förderung erhalten. Vorgesehen ist eine Grundförderung von 30 % der Kosten. Für den Austausch einer alten fossilen Heizung gibt es bis Ende 2028 zusätzlich einen Geschwindigkeitsbonus von 20 %. Einkommensabhängig erhalten Haushalte mit einem zu versteuernden Einkommen von bis zu 40.000 Euro jährlich noch einmal einen Bonus in Höhe von 30 %. Die Boni können miteinander kombiniert werden. Die Förderung darf aber 70 % der Kosten nicht übersteigen.

Darstellung jährliche Reduzierung des Klima-Bonus

  • Jahr + Bonushöhe
  • 2024 bei + 25 %
  • 2025 bei + 25 %
  • 2026 bei + 20 %
  • 2027 bei + 15 %
  • 2028 bei + 12 %
  • 2029 bei + 9 %
  • 2030 bei + 6 %
  • 2031 bei + 3 %
  • 2032 bei + 0%
Mehr auf www.energiewechsel.de/geg Bildquelle: BMWK, Stand 05/2024

Ab 2024: Erhöhte Förderung für den Heizungstausch

Die Bundesförderung für effiziente Gebäude (BEG) wird neu aufgestellt. Ab 2024 gelten höhere Fördersätze mit bis zu 70 % für den Heizungstausch. Weitere Effizienzmaßnahmen werden auch künftig mit bis zu 20 % gefördert.

Wo kann die Förderung beantragt werden?

Die Förderung für den Heizungstausch kann bei der KfW beantragt werden. Einzelne Effizienzmaßnahmen, wie Fenstertausch oder Dämmung, beim BAFA.

Ab wann kann die Förderung beantragt werden?

Heizungstausch: Ab 27. Februar 2024: für Einfamilienhäuser. Zeitlich gestaffelt für Mehrfamilienhäuser sowie für Vermieterinnen und Vermieter, Kommunen und Unternehmen. Einzelne Effizienzmaßnahmen: Ab 1. Januar 2024: für alle Antragstellenden

Wann gilt die Übergangsregelung beim Heizungstausch?

Der Heizungstausch kann ab sofort beauftragt und der Förderantrag nachgereicht werden. So profitieren Sie schon jetzt von den neuen Fördersätzen. Diese Übergangsregelung gilt für Vorhaben, die bis zum 31. August 2024 begonnen werden. Der Antrag muss bis zum 30. November 2024 gestellt werden.

Mehr erfahren auf www.energiewechsel.de/beg Bildquelle 02/2024
Nehmen Sie Kontakt mit uns auf:
Telefon 04141 523 01
Kontakt